한여름 도심형 야간 축제 대전 0시 축제
기본정보/라인업 가수/교통정보/프로그램
안녕하세요. ♥요망진 쥐똥♥입니다.
요즘 대전 지하철을 타면 쉽게 볼 수 있는 붉은색의 눈에 띄는 포스터가 있습니다. 바로 귀여운 꿈돌이가 그려져 있는 '2023 대전 0시 축제'를 알리는 포스터입니다.




대전에서 지낸 지 얼마 되지 않아 잘 몰랐는데 알고 보니 매년 열리고 있는 대전의 대표적인 축제라고 하네요!

오늘은 대전 0시 축제 소개와 기본 정보, 7일간 열리는 축제동안 대전을 찾아올 가수들의 라인업, 셔틀버스와 버스 노선 조정 정보, 주차장과 화장실까지 알아보도록 하겠습니다.
'대전 0시 축제' 소개
사진출처: 대전광역시 공식 인스타그램
대전 0시 축제 공식 홈페이지2023 대전0시축제 (djzerofe.com)
잠들지 않는 대전! 꺼지지 않는 재미!
K-Festival 대전 0시축제 일정
축제기간: 2023.08.11.(금)~17.(목) 7일간
시간: 14:00~00:00
장소: 중앙로 일원(대전역~옛 충남도청)
'차 없는 거리 운영'
세계 최고의 과학기술로 '대전의 과거, 현재, 미래로 떠나는 시간여행 테마 축제!!'
대전이 가진 모든 재미와 매력을 만끽하실 수 있는 축제인 만큼 연인, 가족, 친구와 여행을 계획하시는 분들이라면 놓치지 말아야 할 8월의 행사입니다.
축제 기간은 8월 11일 금요일부터 17일 목요일까지로 대전역부터 시작하여 은행동, 대흥동을 거쳐 옛 충남도청까지 큰 규모로 이루어집니다.
매일 오후 2시부터 시작해 자정까지 진행되며 행사 구간은 차 없는 거리로 운영되어 차량 통행이 전면 통제 됩니다.
시간 여행 축제 테마로 과거와 현재, 미래로 구역이 구분되어 있는습니다.
▶과거존(낭만 대전) 뉴트로 대전 부르스
50~70년대 추억의 대전을 만나는 공간으로 관객 참여형 연극 이머시브 공연, 대전부르스 창작가요제가 열립니다.
과거존에 위치한 대전역 무대에서 만나보시기 바랍니다.
▶현재존(꿀잼 대전) 대한민국 D-컬처



지역 문화예술인과 대학생이 참여하는 다양한 길거리 문화예술공연과 K-POP 콘서트, HOT퍼레이드, EDM파티 등이 매일 밤 이어집니다. 현재존이 있는 중앙로 무대에서 만나보시기 바랍니다.
▶미래존(빅잼 대전) 미래도시 대전
나노반도체·우주항공·바이오헬스·국방산업 등 대전의 4대 핵심 산업을 직접 체험, 3D프로그램, 빛의 거리 등 일류경제도시 대전의 미래를 만나 볼 수 있습니다. 미래존에서 만나보시기 바랍니다.
행사배치도를 보시면 노란색 부분이 과거존, 분홍색 부분이 현재존, 하늘색 부분이 미래존입니다.
그 안에는 대전역 무대, 뉴트로 이어 시브 체험, 대전 문화 예술을 빗다, 중앙로 무대, 몰입형 미디어파크, 3D홀로그램 빛의 거리가 조성되어 있어 가는 곳마다 축제를 줄기 실 수 있겠습니다.

대전 0시 축제 '일정 및 프로그램'
대전 0시 축제 프로그램 일정 안내



프로그램은 무대행사, 부대행사, 프린지 페스티벌로 구성되어 있으며 오후 2시부터 시작해서 행사기간 내내 꽉 차있습니다.

다양한 주제의 시민 참여형 퍼레이드와 관람객과 소통형 길거리 문화예술공연들을 선보일 예정이며 무대행사는 대전역 무대와 중앙로역 두 곳에서 이 루어고 으능정이 거리 앞 도로에서 진행되는 프린지 페스티벌에서는 대학생들의 펼치는 공연과 각종 이벤트가 진해됩니다.
프로그램 일정 안내 | 2023 대전0시축제
축제소개 개인정보처리방침 서비스이용약관 --> 주최 : 대전광역시 주관 : 대전광역시 대전관광공사 대전사랑시민협의회 전화 : 042-120 주소 : 35242 대전광역시 서구 둔산로 100 Copyright © 2023 대
djzerofe.com
심야 프로그램 안내
다양한 심야프로그램도 이어집니다. 아신극장, #우금치 별별마당 관용극장에서는 '제11회 대전청년유니브연극제'가 이루어지고 테미오래 도지사공관 야외정원에서는 '야외심야영화관'이 열립니다. 또한 새벽까지 운영되는 심야 식당, 카페, 포차에 이어 심야 책방까지 있으니 어느 하나도 놓치기 아까운 프로그램들로 구성되어 있습니다.
대전아트시네마에서는 8월 11일(금) 밤 10시부터 새벽 2시까지 심장을 떨리게 할 '좀비사용설명서', '오디션'의 작품도 상영될 예정이니 참고하시기 바랍니다. 전체 심야프로그램이 궁금하시다면 아래 홈페이지로 확인하시기 바랍니다.
심야프로그램 | 2023 대전0시축제
축제소개 개인정보처리방침 서비스이용약관 --> 주최 : 대전광역시 주관 : 대전광역시 대전관광공사 대전사랑시민협의회 전화 : 042-120 주소 : 35242 대전광역시 서구 둔산로 100 Copyright © 2023 대
djzerofe.com
대전 0시 축제 '라인업 가수'
축제의 꽃이라 할 수 있는 축제 가수 라인업을 알아보겠습니다.
매일 밤 현재존에 자리 잡은 중앙로 특설무대에서 국내 최정상급의 뮤지션들이 K-POP공연이 펼쳐집니다.
공연장소
현재존의 중앙로 특설무대
공연시간
8.11(금)~16.(수) 21:00~23:00
8.17(목) 20:00~21:00
K-POP 공연 라인업




8월 11일 밤 9시부터 김범수의 개막 축하공연을 시작으로 에이핑크, 김종국, 울랄라세션, 에일리, 장윤정 등의 뮤지션이 찾아오며 코요태가 폐막 축하공연을 마무리합니다.

국내 정상급 뮤지션이 출연하여 한여름밤의 축제 열기를 더욱 뜨겁게 달궈줄 유명 DJ들의 EDM파티가 매일밤 9시부터 1시까지 이어진다고 하니 기대하셔도 좋을 것 같습니다.
축제기간 교통정보와 주차장안내
어마어마한 규모로 축제가 열려 사람들이 몰리는 만큼 교통이 많이 복잡겠죠? 그래서 올해는 교통통제와 셔틀버스 운영, 도시철도 연장, 증편운행까지 단단한 준비를 하고 있습니다. 교통 통제구간 전면 차 없는 거리로 운영이 되고 있어 차를 가지고 오시기보다 대중교통을 이용하시는 것이 좋겠습니다.
교통통제 안내
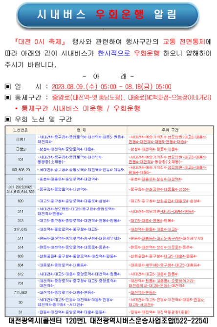
※ 축제기간 : 2023. 8. 11.(금) -17.(목) / 7일간
※ 교통통제기간 : 2023. 8. 9.(수) 05:00 ~ 18.(금) 05:00 / 9일간
※ 교통통제 구간 : 중앙로(대전역~옛 충남도청)/ 대종로(NC백화점~으능정이네거리)
★ ★ 내용★★
-통제구간 전면 차 없는 거리 운영
- 시내버스 포함 모든 차량 통행 불가
- 통제구간 통과 28개 시내버스 노선 우회 운행
- 지하철 증편·연장 운행
- 타슈(자전거) 및 PM(전동킥보드 등) 통행 불가 / 반납 금지구역 설정
주차장 안내(무료/유료)


행사장 주변 주차장으로 동구와 중구 공영주차장이 있으며 무료 주차가 가능한 대학교와 유료주차장으로 운영하는 대학교들이 있으니 참고하시기 바랍니다.
버스노선 조정 안내(시내버스 우회운행 안내)
통제구간 통과 28개 시내버스 노선 우회 운행 이 이루어집니다.

2023. 08. 09(수) 05:00 ~ 08. 18(금) 05:00까지 시내버스 노선 우회 운행이 이루어집니다.
통제구간은 중앙로 대전역~옛 충남도청, 대종로 NC백화점~으능정이네거리)로 기간 내에 이루어지니 잘 확인하시고 이용하시기 바랍니다.
대전 0시 축제 셔틀버스 운영 안내




축제기간 동안 셔틀버스 4대가 운영됩니다. A부터 D까지 운영버스의 노선이 모두 다르므로 내가 있는 곳에서 가장 가까운 승강장을 미리 확인하셔서 어렵지 않게 축제장을 방문해 보시기 바랍니다.
셔틀버스 | 2023 대전0시축제
축제소개 개인정보처리방침 서비스이용약관 --> 주최 : 대전광역시 주관 : 대전광역시 대전관광공사 대전사랑시민협의회 전화 : 042-120 주소 : 35242 대전광역시 서구 둔산로 100 Copyright © 2023 대
djzerofe.com
공중화장실 안내


공중화장실 안내 | 2023 대전0시축제
축제소개 개인정보처리방침 서비스이용약관 --> 주최 : 대전광역시 주관 : 대전광역시 대전관광공사 대전사랑시민협의회 전화 : 042-120 주소 : 35242 대전광역시 서구 둔산로 100 Copyright © 2023 대
djzerofe.com
정말 대규모 축제인 만큼 소개해 드릴 내용이 가득했는데요, 포스팅을 작성하는 동안에도 두근두근 하며 축제에 대한 기대감이 점점 커져가고 있답니다. 볼거리와 즐길거리, 체험거리들이 가득한 대전 0시 축제에 참여하셔서 과학도시 대전의 넘치는 매력과 재미를 즐겨보시기 바랍니다.
더욱 자세한 정보를 알아보고 싶으시다면 아래 첨부 링크를 확인해 주세요. 감사합니다.

대전 0시 축제 공식 홈페이지
2023 대전0시축제
스토리텔링 코스 대전의 이야기가 있는 여행코스를 알려드립니다.대전의 이야기가 있는 여행코...
djzerofe.com
대전 0시 축제 가는 길
오시는 길 | 2023 대전0시축제
--> 대전의 과거·현재·미래로 떠나는 시간 여행 축제 2023.8.11(금)-17(목) 중앙로일원(대전역-옛충남도청) 행사구간 차 없는 거리 운영 ※ 대중교통을 이용해주세요.
djzerofe.com
실시간 교통안내/2023 대전 0시 축제
''대전 가볼만한 곳'' 카테고리의 다른 글
| 대전 아이와 함께 가볼만한 곳 추천 TOP3 (2) | 2023.11.05 |
|---|---|
| 대전 가볼만한 곳, 우리동네 등산코스 송림마을/침신대/유성여고를 오고가는 퇴고개공원 (2) | 2023.10.18 |
| [대전 은행동 데이트] '박가부대 닭갈비','너구리와친구들 라쿤카페','달밤포차' (1) | 2023.08.02 |
| [대전 마당극패 우금치]1990년 창설! 마당극에 인생을 건 사람들과 '별별마당 우금치 관용극장'으로 문화예술 공간까지 겸비! (0) | 2023.07.26 |
| 대전 오월드 네이버 예약/할인방법/주차장/유모차 대여/놀이기구/동물원/사파리/식당 '평일 여유롭게 즐기기!' (0) | 2023.06.18 |











댓글